首 页
学会介绍
学会工作
行业动态
继续教育
护理天地
健康园地
医学文献
政策法规
风雨同舟
欢迎光临广东省护理学会主办——岭南护理网
学会简介
学会章程
第九届理事会
专业委员会
学会动态
学术会议
表格下载
学会期刊
网上公告
热点关注
护理动向
各地消息
新技术推广
对外交流
图片新闻
护理教育
对外交流
考试培训
护理管理
临床护理
社区护理
家庭护理
护理花絮
护理技巧
中医护理
健康与美容
母婴保健
妇幼保健
饮食与健康
养生之道
感染类
护理类
综 述
医政类
防疫类
妇幼类
人事类
中医药类
科教类
志愿者园地
院长寄语
天使风采
护士心声
招聘信息
各地护校
会员登陆
用户名
密 码
注册
网上公告
·
关于2026年广东省血液净化专科护士临床实...
(4-03)
·
网上公告|| 关于开展2026年广东省皮肤...
(3-11)
·
关于医疗护理员(五级)职业技能等级认定考试...
(3-10)
·
网上公告|| 关于开展2026年广东省CR...
(3-05)
·
网上公告|| 关于开展2026年广东省血液...
(3-02)
在线咨询
三证名字不统一,无法完...
2014静疗专科护士
护士注册
无法投稿
新生儿PICC学习班
手术室护理持续质量改进...
站内搜索
--所有栏目--
学会简介
学会章程
第九届理事会
专业委员会
热点关注
护理动向
各地消息
新技术推广
对外消息
图片新闻
护理管理
临床护理
社区护理
家庭护理
护理花絮
护理技巧
中医护理
健康与美容
母婴保健
妇幼保健
饮食与健康
养生之道
感染类
护理类
综述
护理教育
对外交流
考试培训
医政类
防疫类
妇幼类
人事类
中医药类
科教类
战疫专栏
院长寄语
天使风采
护士心声
招聘信息
学会动态
学术会议
表格下载
学会期刊
网上公告
各地护校
广东省岭南南丁格尔护理研究院
网上调查
护士上班可以戴耳环吗?
不可以
可以
可以,但不能戴有坠子的。
首页
>
继续教育
>
护理教育
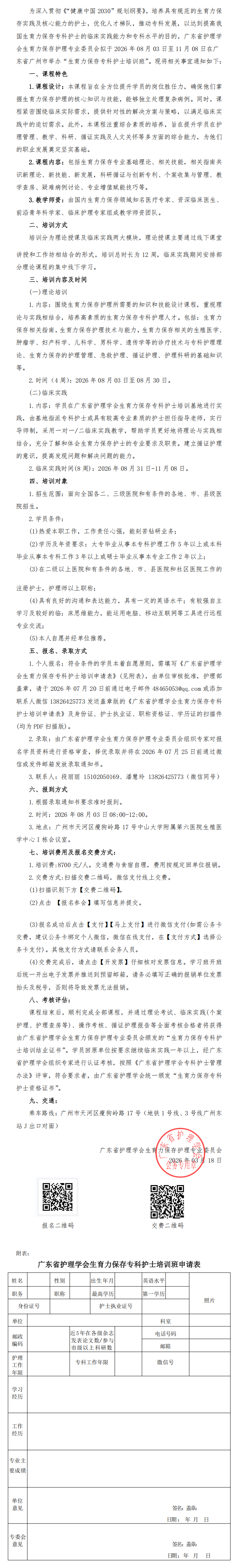
关于举办2026年生育力保存专科护士培训班的通知(第一轮)
2026-4-3
相关附件:
关于举办2026年生育力保存专科护士培训班的通知(第一轮).pdf
【
收藏
】
【
打印
】
【
关闭
】
友情链接:
南方护理网
中国海外护士中心
广东省医学会
丁香园
医护网
中国护理网
入会申请
|
意见反馈
|
联系方式
|
技术支持:广石通科技
|
网站许可证:粤ICP备14101909号
|
粤公网安备44010402002208号
广东省护理学会 版权所有
Copyright (c) 2020 www.gdna.org.cn All Rights Reserved.